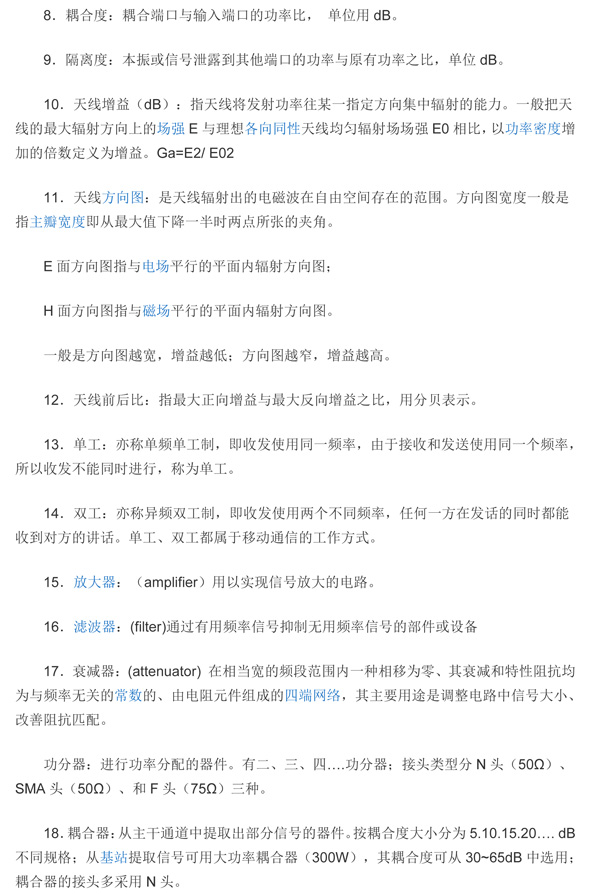
首页
关于尊龙时凯
公司简介
企业文化
战略合作
售后服务
公司证书
新闻中心
行业资讯
公司动态
产品中心
智能主机设备
智能电动系列
智能照明系统
智能视频监控
智能安防监控
影音设备
解决方案
家庭安全
智能照明
家庭健康
家电控制
家庭影音
智慧小区
智慧酒店
智慧办公
智慧AI校园
智慧园区
智慧体育场馆
工程案例
工程案例
工程业绩表
人才招聘
联系尊龙时凯
首页
关于尊龙时凯
公司简介
企业文化
战略合作
售后服务
公司证书
新闻中心
行业资讯
公司动态
产品中心
智能主机设备
智能电动系列
智能照明系统
智能视频监控
智能安防监控
影音设备
解决方案
家庭安全
智能照明
家庭健康
家电控制
家庭影音
智慧小区
智慧酒店
智慧办公
智慧AI校园
智慧园区
智慧体育场馆
工程案例
工程案例
工程业绩表
人才招聘
联系尊龙时凯
行业资讯
公司动态
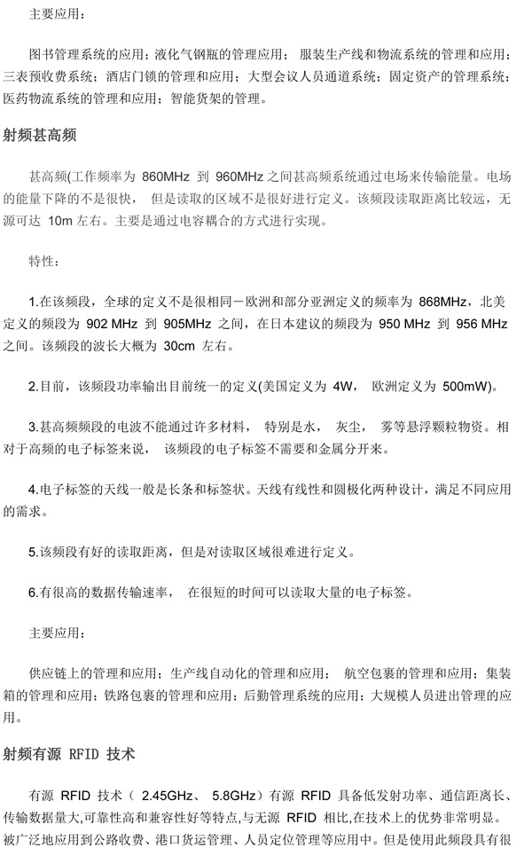
射频
发布时间:2018-07-10
浏览:1415
上一篇:射频识别技术
下一篇:防盗报警
返回上一页
站点地图